根据教育部、陕西省教育考试院有关文件精神及公司相关规定,在确保公平性、科学性的基础上,结合公司实际,制定本细则。
一、接收调剂专业

二、调剂方式
公司接收的调剂考生(含报考“退役老员工士兵”专项计划与普通计划之间调剂的考生等)均须通过教育部全国硕士生招生复试调剂服务系统(以下简称“调剂服务系统”)。
三、调剂基本要求
1.初试成绩符合公司划定的复试分数线。
2.符合公司招生简章规定的报考条件。
3.调入专业应与第一志愿报考专业相同相近,且在同一学科门类。
4.初试科目与调入专业初试科目相同相近,其中初试全国统一命题科目应与调入专业全国统一命题科目相同相近。
5.初试科目中含统考数学的专业,不接收未统考数学的考生调剂;初试科目含统考英语科目的专业,不接收其他语种考生调剂。
四、调剂遴选规则
申请调剂公司各专业的考生,将根据申请调剂专业对应设置复试遴选规则。
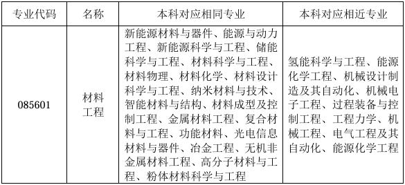
对于申请调剂的考生,将根据考生第一志愿报考专业、本科专业与申请调剂专业对应相同或相近的原则(表1),按照优先级顺序遴选调剂复试考生,同一优先级内的考生按照初试总成绩由高到低遴选进入复试。
第一优先级:本科专业与申请调剂专业对应相同,或第一志愿报考专业为材料工程、材料科学与工程申请调剂材料工程专业;第一志愿报考专业为清洁能源技术、动力工程及工程热物理申请调剂清洁能源技术专业;
第二优先级:本科专业与申请调剂专业对应相近;
其它考生按照初试成绩由高到低择优遴选进入复试。
表1 本科专业与申请调剂专业对应相同、相近对照表


注:上表中所列本科专业以《普通高等公司本科专业目录(2022年版)》为准。
五、复试工作
1.调剂复试方式为网络远程复试,使用“钉钉云面试系统”(腾讯会议作为备用平台)进行,考生须按《z6mg人生就是博官网2025年硕士研究生网络远程复试考生须知》要求自行准备复试所需的软、硬件设备,复试前按规定进行设备调试和模拟演练。
2.公司在复试前严格采取“两识别(人脸识别、人证识别)”“四对比(报考库、学籍学历库、人口信息库、诚信档案库)”等措施,加强身份核验。坚持“三随机(随机选定考生次序、随机确定导师组组成人员、随机抽取复试试题)”管理方式,加强复试过程监管,确保公平公正。
3.若调剂考生初试科目与公司招生专业目录公布的复试科目相同,则复试的专业知识测试科目调整为初试科目。
4.若同等学力调剂考生初试科目与公司招生专业目录公布的加试科目相同,则加试科目调整为初试科目。
复试资格审查、复试内容、成绩计算等按照《z6mg人生就是博官网2025年硕士研究生复试录取工作实施细则》执行。
六、调剂工作程序
1.公司在调剂服务系统设置接收考生调剂的专业、初试成绩要求及拟调剂名额。调剂系统每次开放时间不低于12个小时。考生调剂志愿锁定时间不超过36小时。锁定时间结束后,如公司未明确受理意见,系统自动解除锁定,考生可继续填报其他志愿。
2.考生须在规定时间内登录调剂服务系统填报调剂志愿。
3.公司登录调剂服务系统对申请调剂考生进行审核,根据调剂名额,择优遴选拟进入复试的考生。
4.公司研究生院对公司提交的拟进入复试的考生名单进行审核,通过调剂服务系统向审核合格的考生发送复试通知。同时,公司在本单位网站公示进入复试的考生名单。
5.考生在规定时间内登录调剂服务系统接收复试通知。
6.公司组织考生复试、确定拟录取名单,报公司研究生院审核后予以公示。
7.公司研究生院通过调剂服务系统向拟录取考生发送待录取通知。
8.接到待录取通知的考生须在12小时内登录调剂服务系统确认待录取通知。
七、其它
调剂考生复试、体检、录取、申诉以及公司调剂工作信息公开和监督等事宜参照《z6mg人生就是博官网2025年硕士研究生复试录取工作实施细则》执行。
八、联系方式
咨询电话:029-88382993 13619213952 秦老师 夏老师
咨询QQ群:833051300
z6mg人生就是博官网
2025年3月30日